各市工信局,安徽自贸试验区有关片区及联动创新区:
为贯彻落实《支持首台套重大技术装备首批次新材料首版次软件发展若干政策》(皖政秘〔2023〕243号),根据《安徽省首台套重大技术装备首批次新材料首版次软件评定管理暂行办法》(皖经信装备函〔2023〕167号,以下简称《办法》),决定开展2026年度第一批省首台套重大技术装备申报评定工作,现将有关事宜通知如下:
一、项目申报重点
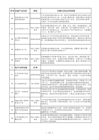
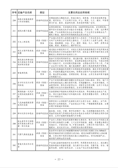
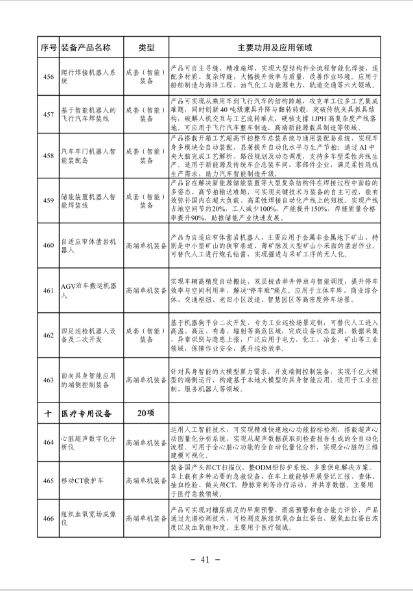
申报重点领域原则上参照《安徽省首台套重大技术装备研制需求目录(2026年)》(见附件1)。突出重大技术装备的两化深度融合,自主创新能力提升,节能、环保效果突出,经济效益和社会效益显著。
二、项目申报条件和项目申报材料要求
项目申报条件和申报材料应符合《办法》的相关规定,同时满足以下要求:
1. 申报产品应为2025年1月1日以来经用户初次使用的成套技术装备、单台设备或关键部件,并提供产品销售合同。
2. 申报产品应由用户单位实际使用。合同购买单位不得为研制单位关联企业,合同购买单位为集成商等非实际使用单位的,需提供最终用户单位实际使用的证明材料。省内示范应用单位要与最终用户单位一致。
3. 申报产品应达到或超过国内先进技术水平,按照“国际领先、国际先进、国内领先、国内先进”选择填写。
4. 《安徽省首台套重大技术装备申请报告》要重点提炼产品的技术创新点;查新报告查新点要与“申请报告”中的技术创新点一致,查新时间原则上在近1年以内;仅提供近3年内与申报产品密切相关的发明专利;提供全部申报材料的汇总清单。
5. 申报产品提供不多于5张JPG或GIF格式的彩色电子照片,每张照片为800*600像素,大小在300KB以内。申请国际先进及以上水平的项目还需提供以下材料:
6. 申报产品与国际对标产品的性能及指标对比分析报告(以下简称分析报告),分析报告应能够说明申报产品的综合性能和主要技术指标达到或超越国际对标产品,能够实现自主供应(国产化),申报产品主要技术指标要经过有资质的第三方机构测试或在用户验收报告中明确说明对标对比使用情况;产品的自主供应能力须列表说明,包括关键零部件、子系统名称、生产企业、国别、市场规模及份额等明细。
7. 近3年的发明专利(3项以上),且要提供对应附带专利授权书、权利要求及说明书等材料。
8. 项目查新报告包含国内及国际两个查新范围。
9. 2025年度财务审计报告。
10. 申报产品销售合同对应的发票和银行付款凭证。
11. 产品若经过专家鉴定会论证或有高水平专家推荐,请将鉴定会结论性意见(含专家签到表、专家联系方式)及推荐函(参考模板见附件2)pdf扫描件,一并提供。
三、申报程序及要求
1. 首台套评定项目采取网上申报方式。申报单位对照申报条件和要求,在省工业和信息化厅网站(http://jx.ah.gov.cn/)查询和下载有关文件,并登录省工业和信息化厅网站网上办事服务平台进行申报。网上申报应做到数据准确、资料齐全、扫描文件清晰,申报材料及相关附件对应申报系统要求上传(网上申报过程中遇到的具体技术问题可致电省工业和信息化厅信息中心咨询,联系电话:0551-62871939)。
2. 组织审核及现场核查。根据《安徽省人民政府关于中国(安徽)自由贸易试验区第二批联动创新区实施省级经济社会管理事项的决定》(皖政〔2025〕44号)等文件,合肥、芜湖、蚌埠、亳州、阜阳、滁州、马鞍山、安庆、淮北、淮南、六安、池州、黄山等自贸试验区片区及联动创新区(以下统称片区)内企业申报项目直接由片区进行审核和现场核查,其他区域企业项目由县(区)、市级工信部门审核和现场核查。片区、县(区)工信部门要求100%现场核查,市级工信部门要求50%现场核查,对申报材料严格初审。现场核查内容,包括但不限于企业是否正常经营,申报项目是否真实、是否符合申报条件等。材料初审和现场核查通过后,市工信局、相关片区正式行文(一式两份)上报省工业和信息化厅。并附对应的申报评定项目汇总表(见附件3)。
3. 请各市工信局与各相关片区加强沟通和统筹,于2026年4月20日前报送联动创新区审核人员姓名、职务、联系方式等信息,确保按时组织好项目申报和审核工作。
4. 网上申报项目单位端口开放时间为2026年4月21日8时,关闭时间为2026年5月8日24时;市级、县级工信主管部门,相关联动创新区审核端口关闭时间及推荐文件报送截止时间为2026年5月22日24时,逾期均不再受理。
联系人:省工业和信息化厅(装备工业处),万新亮,电话:0551-62871778;省工业和信息化研究院,疏宜菲,电话:0551-63639219。
安徽省工业和信息化厅
2026年4月16日
附件
1:首台套重大技术装备研制需求目录(2026年
2:专家推荐函(参考模板)
3:2026年第一批安徽省首台套重大技术装备申报评定项目汇总表






































